Documentation Index
Fetch the complete documentation index at: https://docs.beaconcha.in/llms.txt
Use this file to discover all available pages before exploring further.
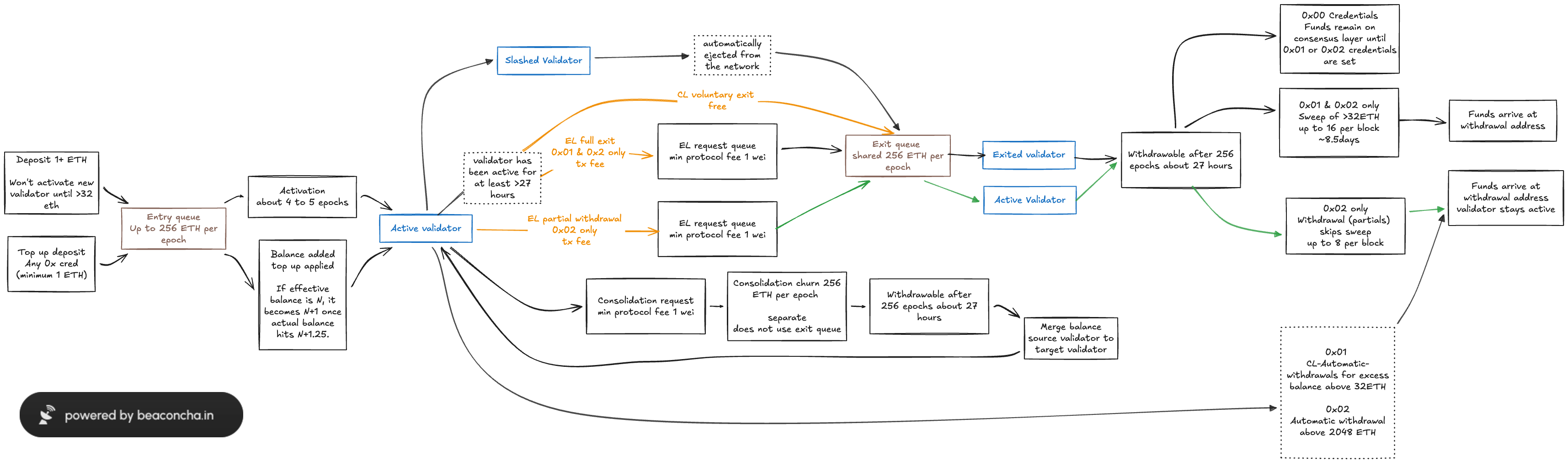
Understanding Ethereum’s Validator Queues

Entry Queue & Deposit Requirements
To create a validator, you need a minimum deposit of 1 ETH, and you can use any 0x credential type. However, your validator won’t activate until it reaches 32 ETH. Once you deposit, you join the Entry Queue, which processes up to 256 ETH per epoch (validator churn limit). During high demand periods, new validators may wait days or weeks before activating. After clearing the queue, activation itself takes about 4-5 epochs.The entry queue processing rate was capped by EIP-7514 to limit the growth of the validator set during periods of high demand.
Exit Queue
Validators wanting to leave the network enter a shared Exit Queue, also capped at 256 ETH per epoch (validator churn limit). This queue handles:- CL voluntary exits (free to initiate)
- EL full exit requests (requires tx fee, 0x01/0x02 credentials only)
- EL partial withdrawal requests (0x02 only)
Consolidation Queue
There’s a separate queue for consolidations (merging one validator’s balance into another). This also processes 256 ETH per epoch but importantly does not compete with the exit queue. After about 256 epochs (~27 hours), the source validator’s balance merges into the target validator, which remains active.Withdrawal Sweep
After exiting, funds don’t arrive instantly. There’s a waiting period of approximately 256 epochs (~27 hours) before becoming withdrawable. The protocol then performs a withdrawal sweep processing up to 16 validators per block for full withdrawals. The time to receive your funds depends on the total number of active 0x01 validators in the system, as the sweep must cycle through all of them. Partial withdrawals for 0x02 credentials skip the sweep and process up to 8 per block.Automatic Withdrawals
The protocol handles excess balance withdrawals differently depending on your credential type:- 0x01 credentials: Excess balance above 32 ETH is swept automatically without any action required
- 0x02 credentials: Automatic withdrawals only trigger for excess above 2048 ETH. For smaller amounts, you must submit a manual EL partial withdrawal request
Slashed Validators
Validators that misbehave get slashed and automatically ejected from the network. Slashed validators bypass the normal voluntary exit process. They’re forcibly removed and enter the exit queue automatically, eventually reaching the exited validator state with penalties applied to their balance.Withdrawal Credential Considerations
Your credential type determines when you receive funds:- 0x00 credentials: Funds remain stuck on the consensus layer until you upgrade to 0x01 or 0x02
- 0x01/0x02 credentials: Funds arrive at your designated withdrawal address after the sweep processes your validator

